应广科技 · 官方技术文档,逐高电子方案部整理
完整触摸PCB布局策略 · 星形接地 · 网格铺地 · 串联电阻选型 · 过EMC设计
3. 设计基本原则
数模混合电路设计
电容式触摸感应芯片内含精密模拟测量电路,应视为独立模拟电路,严格遵循混合信号PCB设计规范。
星形接地 (Star Ground)
触摸芯片的地线不与其他电路共享,单独连到电源输入接地点。独立电源回路,避免数字噪声耦合。

电源噪声抑制
触摸芯片供电走线独立,从板子供电点单独引出,不与其他高速电路共享电源回路。
4. 触摸盘的设计
触摸盘材料
PCB铜箔、金属片、平顶圆柱弹簧、导电棉、导电油墨、ITO层等。感应盘必须紧贴面板,中间无空气间隙。使用弹簧时,镂空铺地直径>弹簧柱体直径。
形状与面积
圆形/方形常见。面积最小 4×4mm,最大 30×30mm,典型 12×12mm。面积越大灵敏度越高,应大于面板厚度3倍。
触摸PAD间距
各感应盘间距>3mm,建议>0.5×面板厚度,减少电场干扰,提升灵敏度一致性。
结构连接方式
- PCB铜箔:直接紧贴面板。
- 弹簧片:顶在面板上。
- 导电橡胶/导电棉:底部粘铜箔,顶端贴面板。
- 导电油墨/ITO:柔性PCB插入接口。
5. 通过EMC测试建议 (FCC标准)
退耦电容
在MCU的VCC/GND间并联 0.1μF/1μF MLCC + 10μF/100μF MLCC,紧靠芯片放置,降低ESR。
较低LDO电压
选择较低LDO输出电压,提升信号容限。
正确铺地
空白区域使用1/4填充网格接地铜皮,感应走线两侧包地吸收辐射。优先采用双层PCB。
6. 元器件布局
芯片位置
触摸IC内部线长修正,但推荐放置在触摸板中央,使各感应通道走线长度均衡。

触控走线间距
感应焊盘走线与地间距增大可降寄生电容,推荐约为面板厚度的12%,权衡抗干扰性。
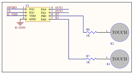
触摸通道串联电阻
位置:电阻靠近触摸芯片引脚。
取值依据:以PMS160B为例,100kHz工作频率,最大自电容243pF时,串联电阻 500Ω ~ 4kΩ。满足ESD、降低辐射。

灵敏度配置
- 灵敏度 ∝ 触控库功率值
- 灵敏度 ∝ 1/面板厚度
- 灵敏度 ∝ 触摸按键面积
7. PCB板走线
双面板走线
感应盘放顶层(TOP)紧贴面板,触摸芯片和走线放底层(BOTTOM),避免干扰。
单面板走线
推荐用弹簧做感应盘,走线避免跳线,缩短路径。
线宽与布线规则
感应走线短而细。触控走线与数字信号间距≥4mm或垂直交叉;双层板避免两层触控线紧密平行。

8. 接地铜箔铺设
接地铜箔显著提升抗扰度。触控按键与接地铜箔间距推荐0.5×面板厚度,间距减小则抗干扰增强但灵敏度降低,反之亦然。
采用1/4网格接地铜皮 降低寄生电容,改善信噪比。可通过调整网格覆盖率平衡灵敏度与抗干扰。
双层PCB铺地细则
- 顶层:传感器周围铺设1/4网格铜,线宽8mil,网格64mil,覆盖率≤40% 。
- 底层:元器件可放在底层,避免传感器正下方;传感器下方同样铺设1/4网格隔离铜。

关键设计参数速查
| 参数项 | 推荐值/条件 |
|---|---|
| 触摸盘面积 | 最小4×4mm,最大30×30mm,典型12×12mm;面积>3×面板厚度 |
| 触摸PAD间距 | >3mm,推荐>0.5×面板厚度 |
| 串联电阻 (例PMS160B) | 500Ω ~ 4kΩ @ 100kHz,Cself ≤243pF |
| 退耦电容组合 | 0.1μF/1μF MLCC + 10μF/100μF MLCC (近芯片) |
| 网格铜参数 | 线宽8mil,网格64mil,覆盖率 ≤40% (1/4填充) |
| 触控走线与数字信号间距 | ≥4mm 或垂直交叉 |
| 感应走线原则 | 短、细、远离高频噪声 |
| 接地与感应盘间距 | 0.5×面板厚度 (平衡点) |
✔️ 触摸PCB设计检查清单(实战干货)
在产品打样前逐项核对,可大幅降低触摸失效风险:
- □ 星形接地 — 触摸芯片地线是否单独连接到电源输入总接地点?
- □ 独立电源走线 — 触摸芯片VCC是否从电源输入点单独引出?
- □ 触摸盘紧贴面板 — 感应盘与面板之间无空气间隙(尤其是弹簧结构)。
- □ 感应盘面积 & 间距 — 面积 ≥ 12x12mm(典型),间距 ≥ 3mm 且 > 0.5×面板厚度。
- □ 退耦电容位置 — 0.1μF + 10μF 是否紧靠芯片 VCC/GND?
- □ 串联电阻 — 电阻是否紧贴触摸芯片引脚?阻值是否在 500Ω~4kΩ 范围内?
- □ 走线规则 — 感应走线是否短、细?与数字信号线是否保持 ≥4mm 间距或垂直交叉?
- □ 网格铜铺设 — 空白区域是否覆盖 1/4 网格地?覆盖率 ≤40% 且感应盘下方避免实体铜?
- □ CS电容(若使用 PMS164/PFC161) — 材质是否为 NPO/C0G?是否预留对地电容位?
❓ 触摸按键设计常见问题 FAQ
9. 电容式触摸MCU核心设计要素
本节内容基于应广科技官方应用笔记PMC-APN014《电容式触摸MCU设计需知》整理,与前述PCB布局指南互为补充,涵盖芯片级设计要点。
适用芯片
电容式感应触摸MCU适用于PMS164、PFC161等系列。
CS电容使用注意事项
- 灵敏度硬件调整主要手段:改变CS电容。
- CS电容接法:建议接VDD,抗干扰更佳;预留对地电容位。
- 电容材质:推荐NPO/C0G。
- 放电时间:CS电容调大时需确保放电时间足够。
芯片电源注意事项
- 使用稳压管供电 + 滤波电容。
- 必要时加RC滤波。
触摸程序开发注意事项
- 使用P-Touch软件生成按键程序。
- 注意触摸时钟频率及VREF设置。
- 软件滤波必须做。
- 触摸仿真使用5S-I-S02B。
- 抗干扰设置:TPS2寄存器Bit1-0建议设置为“Vref电容续电保持”。
10. 应广科技触控MCU产品系列概览
应广科技(Padauk Technology)提供丰富的微控制器产品线,涵盖OTP、MTP、触控专用、BLDC马达控制等系列。
主要产品系列
- M系列 (OTP MCU):一次性可编程,成本敏感大批量应用。
- F系列 (MTP MCU):多次可编程,便于调试。
- B系列 (Charger MCU):充电管理专用。
- BLDC系列:马达控制专用。
- 触控型MCU:如PMS164(12键触摸OTP)、PFC161(MTP触控型)。
技术优势
- 高抗干扰能力(ESD/杂讯)。
- 多核FPPA架构支持并行处理。
- FPPA IDE + MiniC语言,开发门槛低。
典型应用领域
- 智能家电控制面板
- 人机交互设备
- 智能玩具与遥控装置
- 工业控制设备
- 直流无刷马达控制系统
基于应广科技 PMC-APN023 应用笔记 《自电容式触摸按键面板PCB设计需知》 (V001_20251022) 完整整理 | 适用于自电容触控MCU硬件设计
