PMS150C LED球泡灯方案:原理图+代码+过零检测(PA0)与可控硅调光(MOC3052) | BOM成本¥1.2

整理编辑:逐高电子技术开发部 / 日期:2026-4-15

PMS150C LED球泡灯方案:硬件设计要点、寄存器级代码、过零检测与可控硅调光实现

SOP-8封装 OTP 1KW 过零检测(PA0·INT0) 可控硅调光(随机相位光耦) BOM ¥1.2以内

适用产品:AC 220V 球泡灯、筒灯、可控硅调光灯具、非隔离LED驱动。本文根据PMS150C数据手册及量产经验修正,确保引脚、寄存器、选型正确。

✅ 重要更正: 过零检测必须使用 PA0 (Pin7),因为仅PA0支持外部中断INT0。可控硅调光请使用随机相位光耦(如MOC3052),不可用过零触发型(MOC3063)。

1. 硬件设计核心要点

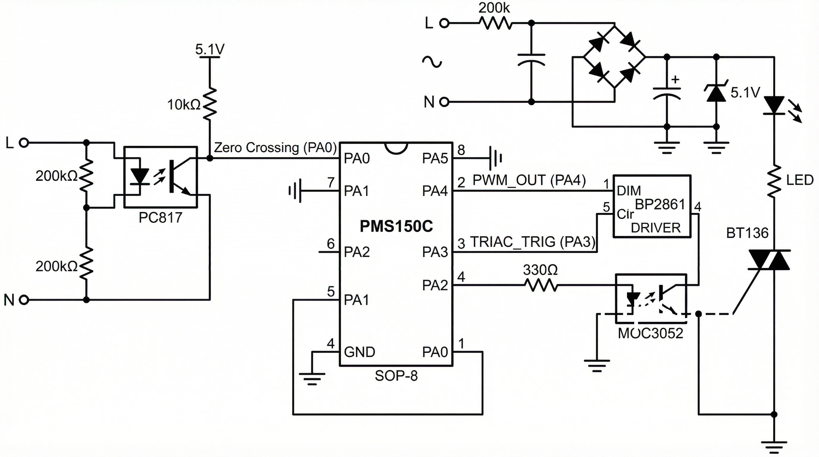
1.1 引脚分配与功能定义 (PMS150C SOP-8)

Pin 符号 本方案功能 外部电路
1 PA5 备用/烧录数据 烧录口,量产保留测试点
2 PA4 PWM输出 (调光) 接LED驱动芯片DIM脚 (BP2861等)
3 PA3 可控硅触发输出 经330Ω电阻接MOC3052输入端,触发BT136
4 PA2 烧录时钟/可选功能 烧录口,上拉10k到VDD
5 VSS GND 系统地
6 PA1 色温切换/按键 接地触发,内部上拉
7 PA0 过零检测输入 (INT0) 光耦PC817输出,10k上拉至VDD
8 VDD 电源5V 阻容降压+5.1V稳压管

1.2 过零检测电路(正确连接)

AC输入端(L)串联两个200kΩ 1/2W电阻 → 光耦PC817的1脚,2脚接N。PC817的4脚接VDD,3脚接PA0,同时PA0外接10kΩ下拉电阻(或使用内部下拉)。过零信号产生下降沿中断。

注意: PA0是唯一的INT0中断源,且需配置为输入带上拉(或外部上拉)。中断触发边沿可选下降沿或上升沿,推荐下降沿。
PMS150C LED球泡灯完整原理图

图1: PMS150C 过零检测 + PWM调光完整原理图(含MOC3052随机相位光耦)

1.3 可控硅调光接口(修正选型)

必须使用随机相位光耦(如 MOC3052、MOC3021、MOC3053),不可使用过零触发型(MOC3063)。电路连接:PMS150C的PA3 → 330Ω电阻 → MOC3052的1脚,2脚接地。MOC3052的4脚接BT136的G极,6脚接T2极,BT136的T1/T2接AC负载。

触发逻辑: 检测过零后,延迟 t_delay = (导通角/180°) × 10ms,延迟结束时PA3输出40μs高电平脉冲,触发可控硅。

PMS150C 过零检测输入(PA0)与可控硅触发脉冲(PA3)相位关系图

图2: 过零信号(下降沿)与可控硅触发脉冲(延迟后产生)时序图

2. 核心代码实现(寄存器级,可编译)

2.1 系统时钟与定时器0 PWM

// PMS150C 使用T0定时器产生PWM,周期2ms (500Hz) volatile unsigned char pwm_duty = 0; // 0~200对应0~100%亮度 volatile unsigned char pwm_counter = 0; void Timer0_Init(void) { T0M = 0x80; // 系统时钟/4,预分频1:1 (Fosc=4MHz) T0C = 0x00; // 清除计数器 T0CR = 227; // 自动重载值 = 227 → 周期约2ms INTE |= 0x01; // 使能T0中断 T0M |= 0x01; // 启动定时器 ENGINT; // 全局中断使能 } void _int0(void) interrupt 1 { // T0中断向量号为1 if(T0F) { T0F = 0; pwm_counter++; if(pwm_counter >= 200) pwm_counter = 0; if(pwm_counter < pwm_duty) PA4 = 1; // PA4 = PWM输出 else PA4 = 0; } }

2.2 过零中断(INT0,正确配置PA0)

volatile unsigned char zero_cross_flag = 0; volatile unsigned int triac_delay = 0; // 延迟计数值 void INT0_Init(void) { PAC |= 0x01; // PA0 输入模式 INT0E = 1; // 使能INT0下降沿中断 INT0F = 0; } void _int0(void) interrupt 0 { // INT0中断向量号为0 INT0F = 0; zero_cross_flag = 1; // 根据triac_delay启动定时器1延迟触发 }

3. BOM成本优化(驱动部分)

PMS150C方案
¥0.98 ~ 1.20
芯片0.11元 + 外围(含光耦/驱动IC)约0.9元
替代MCU
¥1.6 ~ 2.2
芯片成本高0.3~0.6元,外围相近

核心驱动BOM清单(不含灯珠外壳): PMS150C ¥0.11,阻容降压+5.1V稳压 ¥0.18,PC817 ¥0.13,MOC3052 ¥0.32,BT136 ¥0.28,BP2861 ¥0.35,电阻电容 ¥0.12,PCB ¥0.15 → 合计约¥1.64。优化可选更低成本的随机相位光耦(如MOC3021 ¥0.25),整驱动BOM可压至¥1.40左右。

PMS150C LED球泡灯驱动PCB布局:高压与低压隔离,单点接地

图3: 推荐PCB布局(AC输入区与MCU区隔离,PA0过零走线短且远离PWM)

4. 量产常见问题及避坑

  • 烧录不良: 烧录时VDD电容应≤1μF,否则拉低烧录电压。推荐使用应广PG-Link,烧录脚PA2/PA3不能接大电容。
  • 过零检测抖动: AC输入串联电阻必须选用耐压≥250V的贴片电阻(如1206封装两个串联),并在光耦输出端加10k上拉和104滤波电容。
  • 可控硅误触发: PA3触发脉冲宽度控制在30~50μs,过长会导致过热。加RC吸收电路(10Ω+104)并联在BT136的T1/T2。
  • 调光线性度: 由于切相调光非线性,需要软件查表校正(角度→PWM占空比映射)。
⚠️ 重要提醒: 本方案基于PMS150C数据手册V1.6及实际量产项目总结。请务必以官方最新数据手册为准,并在样机阶段完整测试EMC和调光兼容性。

© 逐高电子 · 应广授权方案商 | 技术修正日期:2025-01-20 | 本内容可自由引用,但请保留出处

应广单片机技术资料

  • 台湾应广单片机官网
  • 应广单片机例程
  • 应广单片机编程指南
  • 应广单片机定时器
  • 技术开发工具
  • 应广单片机IDE&仿真器
  • 应广单片机烧录器
  • 代码生成器
单片机选型指南:PMS150C、PMS152、PMS154C、PMS133 - 申请样品

单片机选型指南:PMS150C、PMS152、PMS154C、PMS133 - 申请样品


国产OTP单片机替代方案选型 | 应广科技专场 | 逐高电子

国产OTP单片机替代方案选型 | 应广科技专场 | 逐高电子


从入门到精通:应广科技单片机开发中上踩过的 10 个坑(2026终极硬核版),任何一个对底层寄存器或物理特性的误读,都会导致 5% 甚至更高的退货率

从入门到精通:应广科技单片机开发中上踩过的 10 个坑(2026终极硬核版),任何一个对底层寄存器或物理特性的误读,都会导致 5% 甚至更高的退货率


应广PMS164单片机工业级触摸按键方案设计指南:LED调光+抗干扰量产实现

应广PMS164单片机工业级触摸按键方案设计指南:LED调光+抗干扰量产实现


应广科技 PMC-APN023:自电容式触摸按键面板 PCB 设计需知,逐高电子提供开发解决应用智能家电控制面板支持

应广科技 PMC-APN023:自电容式触摸按键面板 PCB 设计需知,逐高电子提供开发解决应用智能家电控制面板支持


应广科技2026年1月营收暴涨130% 逐高电子应广单片机代理商全链条技术服务体系深度解析

应广科技2026年1月营收暴涨130% 逐高电子应广单片机代理商全链条技术服务体系深度解析


PMS150C开发指南:应广科技超低成本单片机编程详解 | OTP烧录/代码示例

PMS150C开发指南:应广科技超低成本单片机编程详解 | OTP烧录/代码示例


PMD040B 24位Δ-Σ ADC:内置PGA/温度传感器/电源开关 | 电子秤/压力传感器方案 | 应广科技

PMD040B 24位Δ-Σ ADC:内置PGA/温度传感器/电源开关 | 电子秤/压力传感器方案 | 应广科技


应广单片机YMS1524完整解析:OTP MCU+EEPROM合封芯片开发与采购指南

应广单片机YMS1524完整解析:OTP MCU+EEPROM合封芯片开发与采购指南


单片机 MCU 选型指南:工作原理、封装对比、采购实战与供应链避坑(应广科技 PADAUK 工程师必读)

单片机 MCU 选型指南:工作原理、封装对比、采购实战与供应链避坑(应广科技 PADAUK 工程师必读)


单片机烧写程序失败解决指南 ,应广科技单片机MCU Writer 1.06 官方使用教程,烧录器无法识别等

单片机烧写程序失败解决指南 ,应广科技单片机MCU Writer 1.06 官方使用教程,烧录器无法识别等


逐高电子 | 应广科技单片机采购指南 & 2026 市场分析,提供全系列单片机型号采购、库存、价格、替代方案和批量采购服务,为客户提供稳定供应和技术支持

逐高电子 | 应广科技单片机采购指南 & 2026 市场分析,提供全系列单片机型号采购、库存、价格、替代方案和批量采购服务,为客户提供稳定供应和技术支持


12 元飞球玩具核心解密:应广 PMS15A 单片机低成本开发优势 + 编程实战案例 | 选型指南

12 元飞球玩具核心解密:应广 PMS15A 单片机低成本开发优势 + 编程实战案例 | 选型指南


应广 PMS160B 方案:解决电动牙刷误触 / 成本高的 6 路触控解决方案单芯片替代 “MCU + 触控芯片” BOM 成本降低 60%

应广 PMS160B 方案:解决电动牙刷误触 / 成本高的 6 路触控解决方案单芯片替代 “MCU + 触控芯片” BOM 成本降低 60%


应广科技PMS160B 6 触摸键 OTP 单片机技术手册_开发指南 + 代码示例,低功耗配置、LPWM 驱动代码、触摸电极设计规范及应用案例。详解最小系统搭建、开发环境配置

应广科技PMS160B 6 触摸键 OTP 单片机技术手册_开发指南 + 代码示例,低功耗配置、LPWM 驱动代码、触摸电极设计规范及应用案例。详解最小系统搭建、开发环境配置


开发实力

专业资深的软硬件开发工程师团队,熟悉行业客户产品硬件技术平台解决方案

全球渠道

为客户提供高性价比的产品和服务,满足客户及时快速的电子生产制造需求

品质保证

专业的测试保证团队,保证每批方案的稳定性,兼容性,和抗干扰性

售后服务

专业的技术服务团队,24小时为客户提供各种软硬件的技术支持和售后服务

服务热线

0755-88364040
18902464556

义隆代理

烧录开发

技术支持

申请样品

扫描微信二维码